店铺申请入驻前
1. 相关资质办理
1.1品牌资质
问:我的店铺同时经营多家品牌商品,是否都需要品牌授权?
答:企业店铺所需要的品牌资质如下图所示:
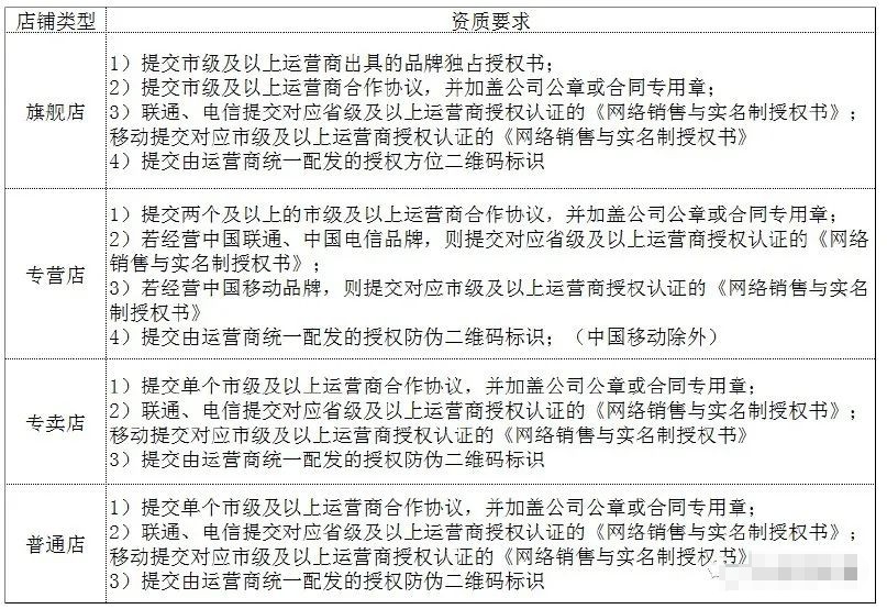
1.2行业资质(书籍,手机卡)
问:我想在拼多多卖书籍,需要上传什么资料?
,回答就是,经营那书籍类的商品,是需要去提交营业执照以及出版物许可证来进行备案的。对于个人店,要提供入驻人本人拿着的个体工商户营业执照以及相应那样的出版物许可证。而企业店铺,则需要提供入驻企业所对应的出版物许可证。
问:我卖的是手机卡类的商品,需要上传什么资质?
答:手机卡属于虚拟商品,需要上传的资质见下表
2.能开设的店铺数量
问:一个营业执照能开多少个企业店铺?
答:个人店当中,同一身份证能够开设两家店铺。同一组企业三证的情况下,每个主营类目可以开设五家企业普通店。同一组企业三证可开设专卖、专营或者旗舰店的数量,依据品牌授权等情形,由平台进行动态评估。
店铺申请入驻时(主要为企业店铺):
1.店铺基本信息的填写
1.1店铺名称
问:什么是商号?
答:商号是用于区分不一样企业的关键词,像王小二贸易有限公司,其企业商号是王小二,上海欢乐贸易有限公司,它的商号是欢乐 。
问:专营店命名格式
答:企业商号加上类目名再缀以专营店,如果您打算开一家服饰专营店,您的公司名称是上海欢乐贸易有限公司,那么您的店铺名能够加为欢乐服饰专营店 。
问:专卖店命名格式
回答是,品牌名加上企业商号,再加上专卖店,要是品牌名和商号是一样的,那么店铺名称的规则就是,品牌名加上类目名,再加上专卖店。
问:旗舰店命名格式
答:品牌名加上括号括起来的类目再加上旗舰店,这里面的类目存在可不选择的情况,您的店铺名能够是品牌名加上旗舰店,要是您入驻主体自身就是商品的权利人,您的店铺名另外还能够是品牌名加上括号括起来的类目又加上括号括起来的官方旗舰店。
2.入驻企业信息
营业执照存在不同种类,其中一种是三证合一的企业营业执照,另一种是非三证合一的营业执照 。
问:怎么区分营业执照是三证合一还是非三证合一?
答:所谓三证合一,是指您身上营业执照右上角所标注的内容呈现为统一社会信用代码,而与之相对的非三证合一情况,则是指营业执照上右上角所写的内容成了注册号, 。
2.2填写规范
2.2.1三证合一的企业营业执照
问:怎么填写统一社会信用代码?
所谓统一社会信用代码,乃是营业执照右上角以9起始的18位代码,于填录此统一社会信用代码之际,要留意分辨“0”跟“O”、“1”和“I”,建议您于提交之前,先借由全guoqi业信用信息公示平台依所填录的号码去查询企业,以此来确认号码没有差错。
3.上传规范
上传品牌授权必须提供完整的授权链
问:什么是完整的授权?
答:完整授权链条指的是可追述至商标权利人为源头的授权关系。
商标权利人为源头的一级授权,这其中的一级授权,指的是,商标权人直接进行授权,被授权的对象是入驻拼多多的商家,授权的内容是销售其品牌的商品。
有一种以商标权利人为源头的二级内完整授权这种情况,它指的是,商标权人授权了某公司去销售其带有对应品牌的商品,经过这之后,某公司又进一步授权那些入驻拼多多的商家去销售该品牌商品,并且,入驻拼多多的商家需要提供两样授权书,一样是商标权人给予某公司的授权书,另外一样是某公司给入驻拼多多商家的授权书。然后呢,按照这样的逻辑去类推,还有以商标持有人为源头的二级、或者三级、又或者四级内完整授权 。
比如说,拥有商标权的A,给予B公司售卖其品牌商品的权利,这被视作一级授权,B公司又授权C公司去销售该品牌商品,此被当成二级授权,C公司进而授权入驻拼多多的商家售卖该品牌商品,这被看作是三级授权。
企业申请店铺入驻后:
1.资质过期,更新路径
问: 授权书过期了怎么办?
答:提议商家上传那处于有效期范围之内的授权书,提议商家迅速于【商家管理后台】-【店铺管理】-【店铺信息】-【品牌资质】这儿展开更新,要是没办法更新那就去联系官方客服 。
2.入驻驳回
问:店铺提交的资料一直被驳回?
回答是,亲爱的,请你前往能够登录的【商家管理后台】,进入【店铺管理】,找到【店铺信息】,点击相应的信息,去查看被驳回的原因,依据这个原因进行修改之后再提交。
增值电信许可证,增值电信授权,开店商标授权,品牌授权
本站简单学堂,主要教新手怎么在网上开店,分享网店运营知识,全力为学员打造一个电商学习的综合平台,欢迎您的关注。




还没有评论,来说两句吧...