药品系统的设计,比你预估的要繁杂许多,不但要对SKU、分类以及库存进行管理,而且要与国家药监局取得对接,对首营资料予以审核,并且规避营销方面的违规行为。这篇复盘会使你明白:医药电商的商品系统,乃是产品人一定要去攻克的“合规堡垒” 。
聊这一章节,我们主要说商品系统,它是医药电商平台里的基础系统,负责管理全部药品信息。
我们今天着重谈论的,是以从事自营业务的医药电商公司当作例子,围绕如今普遍存在的运营方式,我们能够大概划分成以下几种类型:
1. 垂直医药电商网站—公司官网
自身经营的商品,是公司自己进行采购然后自己销售出去的,而那一整套的业务流程,公司是在自身的一整套系统里去完成的。
2)代运营,公司不存在压货情况,商品于电商网站开展运营,待产生订单之后,由供货商直接发货 。
2. 三方平台入驻—如京东,天猫等
自营商品同时于三方平台发布,订单产生后予以集中发货,然而其未与自营商品实现打通,业务集中发布一批还需要额外增加一部分人力方可完成,并非完全利用一批人员集中处理基础资料,并且套餐维护并不采用官网的同一套套餐,拆分套餐要在两个系统中完成,这真是混乱不堪呀。
(2)分销合作,它也能够被理解成代运营模式,商品仅仅是占用店铺的资源。在东西卖出去之前,涉及售后时,订单发货等一系列事情都是对方去完成的。公司会依据这些依据有多少销售回款从而得到返点 。
3)代开店铺,就是以公司资质为对方开设店铺。由这一行为所产生的订单资金会进入公司账户,到了月底公司会进行结款返点。然而订单之类是不会进入公司系统的。
3. 公司作为供货商的角色
公司把自营商品提供给三方平台去运营,给予对方公司结算价格,产生订单过后,后期由公司财务与对方进行对账通过争取商品差价来将盈利实现等 。
要是商品系统针对上述各异的场景都得予以满足,那就须要考量在自营官网基础性的商品系统之上开展扩展,故而商品系统我们大体能够划分成若干大功能:
一、核心功能1、药品管理(SKU管理)
信息字段精细化:
法规与标准对接:
对于国家药品编码(本位码),它是一定要和国家药品监督管理局的数据库去对接的咧,借此来保障药品身份具备合法性,也得保证其唯一性,而这可是平台能够合规运营的生命线。
如果平台涉及医疗器械,那么对于UDI(医疗器械唯一标识),也是需要对接此标准的。
富文本有着这样的说明,它能够提供那种格式化的电子说明书,它还支持图文混排这种情况,并且关键信息,像禁忌、用法用量这些,是需要被突出显示的。
2、审核管理
要进行审核管理,其中涵盖了首营资料那儿的审核,还有药品资料的审核,要做好价格管控,要明确指定销售渠道,要针对药品予以审核,要处理上/下架药品的相关事宜 。
其中,首营资料是需要审核的,药品资料也是要审核的,药品运营资料(像商品图片、富文本内容等)同样得审核,这三者都必须由公司质量管理部门严格进行审核而且要符合GSP标准,药品运营资料的审核必须符合药品管理法,不能出现营销等字眼内容。
药品审核无误后才可以做上架,展示在官网以供患者线上购买
请注意,针对每个药品所属的生产企业,以及供应商所具备的《药品生产许可证》,还有其《GMP证书》,以及《药品注册批件》这么些资质,要开展电子化管理工作,并且要设置有效期的时候进行预警 。
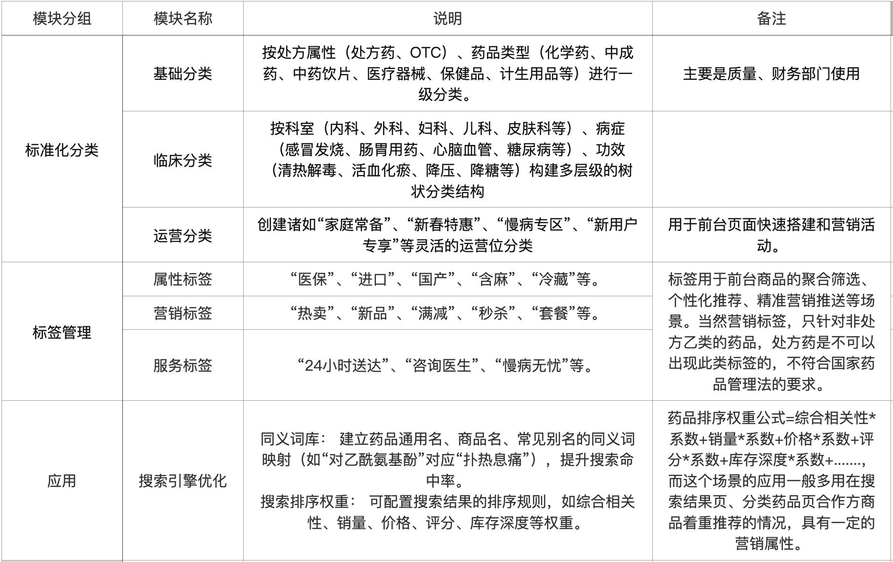
3、分类与标签管理
能够提升用户查找效率以及运营灵活性的关键所在,乃是高效且多维度模样的那类分类与标签 。
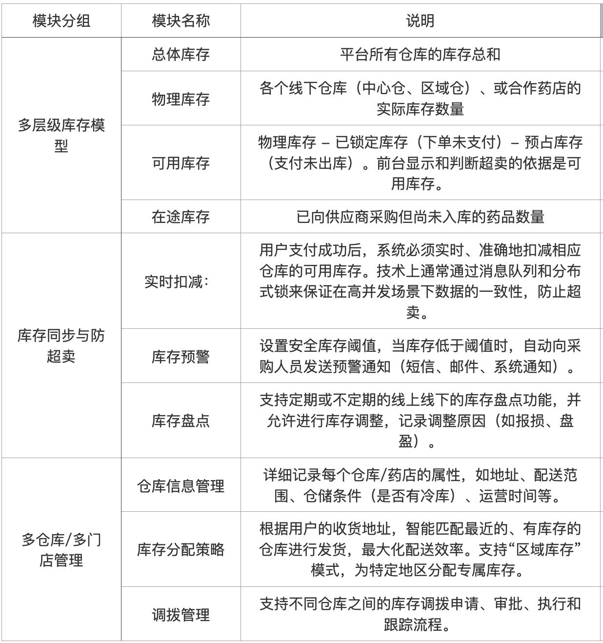
4、库存管理
支持具备定期或者不定期性质的,线上以及线下的库存盘点功能情形,且许可做库存调整,记录关于调整的原因状况(像是报损、盘盈这类情况)。
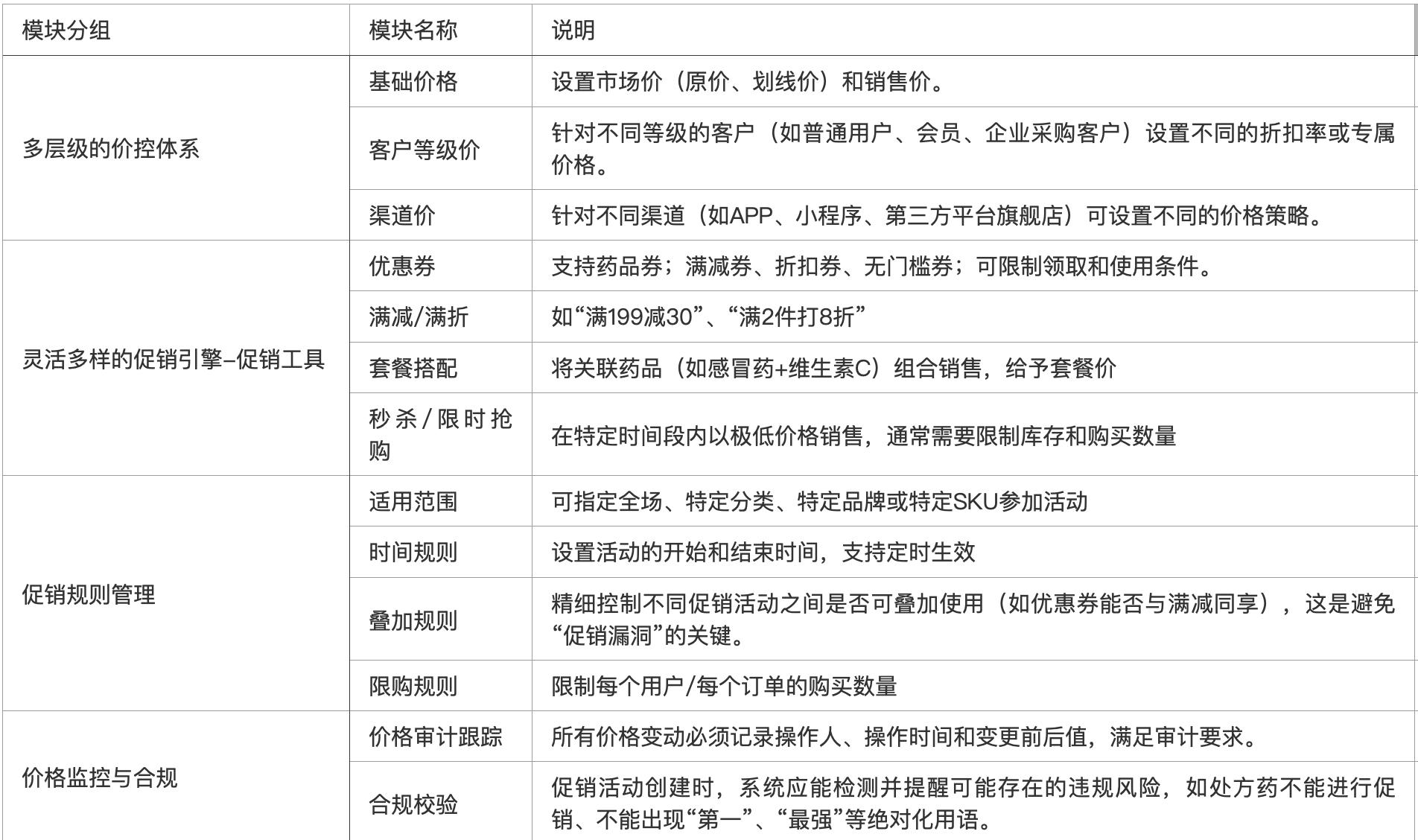
5、价格与促销管理
医药价格敏感度颇高,并且促销活动遭受严格监管,不可开展虚假宣传,亦不能夸大疗效。
好啦,在后台将这些内容设置妥当之后,面向用户所呈现出来的页面,究竟会是怎样的一番模样呢?我截取了公域医药电商平台的商品详情页这种示例图片哦请大家知晓一下就可以啦:
二、其他非核心功能
渠道管理方面,自营平台属于其中范畴,京东也归属于这一范畴,天猫同样属于该范畴,这些都属于公域流量平台,对于这些平台而言,每个平台都需要做相关配置,名为各个平台的名称,有接口key需要配置,秘钥等信息也需要配置。
一、渠道药品呈现这样的情况,二、它是从基础药品库当中去挑选那些能够上架至各大平台的药品,三、还要提供同步接口,四、并且定时更新到各大销售平台之上 。
倘若企业充当供货商这一角色,那么就得对销售渠道加以管理,还得管理销售渠道商品以及结算价,结算价主要是被用于后期的财务对账以及销售渠道的价格计算方面,对此,需要研发人员编写公共的药品信息查询接口,从而让具备开发接口能力的销售渠道能够直接进行接口对接,以此来减少不必要的工作量 。
本站简单学堂,主要教新手怎么在网上开店,分享网店运营知识,全力为学员打造一个电商学习的综合平台,欢迎您的关注。







还没有评论,来说两句吧...